金沙集团1862cc
我院师生撰写的多篇环境法论文在高规格论坛征文中获奖
2022-12-12 | 浏览量:642
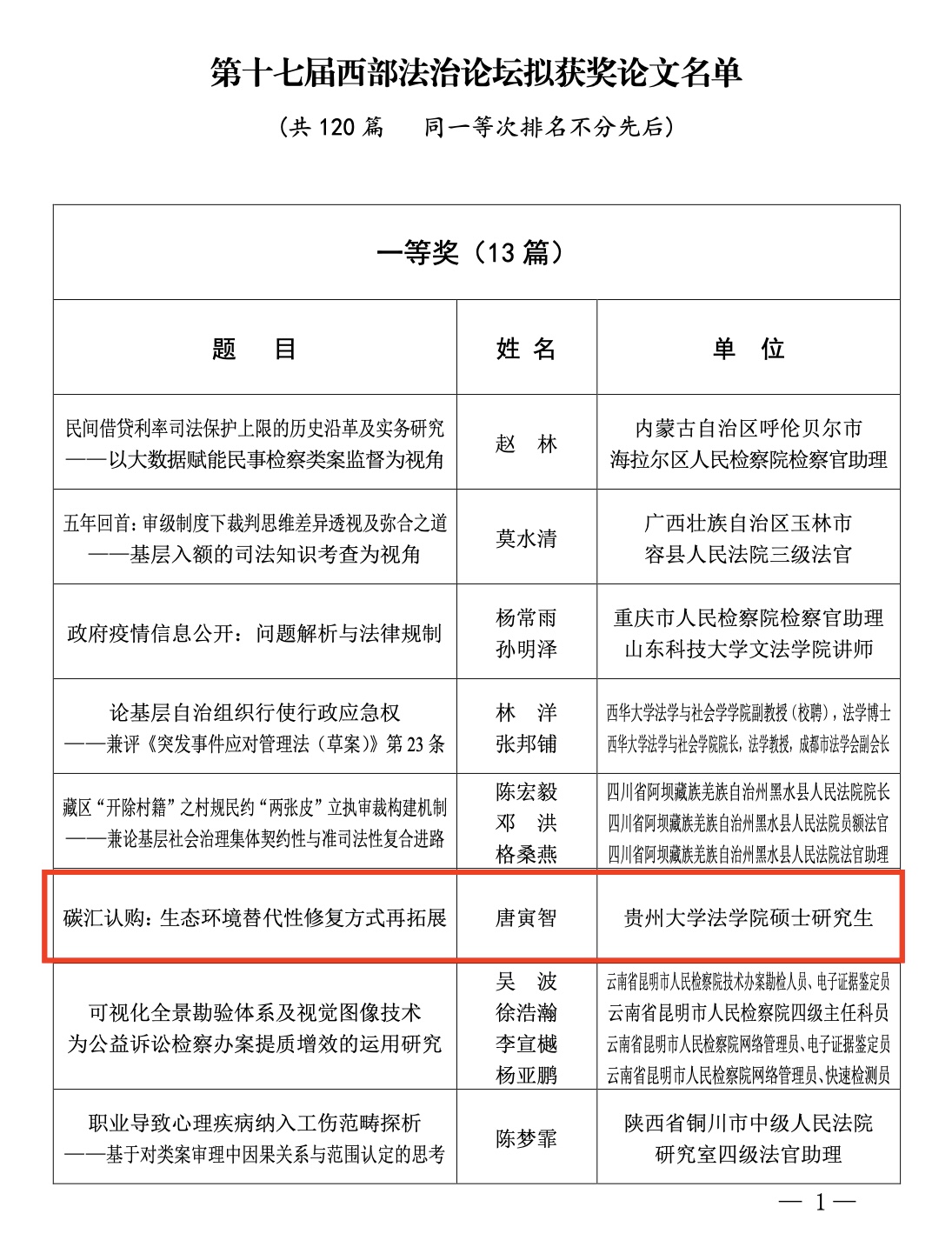
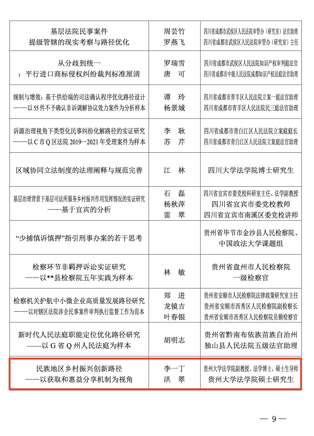
12月3日,中国法学会公布了第十七届西部法治论坛获奖名单,金沙集团1862cc成色师生取得良好成绩。其中,胡卫教授指导的唐寅智硕士生撰写的论文《碳汇认购:生态环境替代性修复方式再拓展》获得一等奖;李一丁副教授与洪翠硕士生的合作论文《民族地区乡村振兴创新路径——以获取和惠益分享机制为视角》获得三等奖。


12月5日,中国法学会环境资源法学研究会公布2022年度年会优秀论文获奖名单。方印教授和李杰博士生合作的论文《新时代中国“环境权利”的再表达——兼论环境法典中“环境权利”的系统展开》在年会推荐获奖论文名单中排名第一。

11月16日,徐榕苑硕士生的论文《蓝碳预防性保护路径研究》和杨浩硕士生的论文《碳排放权交易视野下的林业碳汇权质押融资法律问题分析》同时获评2022年上海司法前沿论坛第六届崇明世界级生态岛司法研讨会优秀奖。

近年来,我院高度重视学科内涵式发展建设,在研究生教学内容以及培养方式等方面积极创新,取得良好效果。以上成绩的获得既是学院研究生培养质量提升的体现,也是环境法学科师生协同创新的结果,为学院下一阶段的研究生培养和学科发展作出了有益探索。